Switch rebooting periodically......

DOWNLOAD THE LATEST FIRMWARE HERE
User avatar
sirhc
Employee
Employee
 
Posts: 7634
Joined: Tue Apr 08, 2014 3:48 pm
Location: Lancaster, PA
Has thanked: 1680 times
Been thanked: 1361 times

Re: Switch rebooting periodically......

Sun Dec 24, 2017 10:48 am

MyThoughts wrote:Otherwise I will have to toss this unit in the pile of other Netonix switches with unexplainable service impacting issues and replace it.


Why would you not RMA your units, ground shipping from Canada is cheap?

WS-6 and WS-8-150-XX(mostly AC DC is rare) units both had a batch last year with defective 3.3V CAPs that could cause a reboot.

The WS-10-250-AC and WS-12-250-AC had a batch that had a defective CAP on the power supply that caused a reboot but usually only when the POE load was light but could occur with any load.

Read this post on issues 2 and 3 in it's list: viewtopic.php?f=6&t=2591&hilit=CAP+common#p18176
2) Defective 3.3V CAP on WS-8-150-AC, WS-8-150-DC, and WS-6-MINI - Covered under warranty
This was from an out of spec CAP used in 2 production runs of these units. Not all units will have an issue and to our best estimates we feel this can affect 2%-5% of units. The symptom is that unit will reboot if the user is using at least 3 or more active ports. Some unit will work fine up to 5 or more ports. We have extended this issue to be covered to the life of the switch so if you don't realize you have the issue for 3 years it is still covered under warranty.

3) Defective CAP (C51) on 250 watt power supplies - Covered under warranty
This affected 1 batch of power supplies used in the WS-12-250-AC and WS-10-250-AC. The symptoms are if the power supply is not loaded with at least 50-60 watts the unit will reboot after several hours and keep rebooting quicker and quicker until eventually it gets stuck in a reboot loop. If you let it cool down it operates again as it did before for several hours. We have extended this issue to be covered to the life of the switch so if you don't realize you have the issue for 3 years it is still covered under warranty.
Both above mentioned issues were warned about many times and we extended the warranty for those issues for the life of the switch so why not RMA them?
Support is handled on the Forums not in Emails and PMs.
Before you ask a question use the Search function to see it has been answered before.
To do an Advanced Search click the magnifying glass in the Search Box.
To upload pictures click the Upload attachment link below the BLUE SUBMIT BUTTON.

MyThoughts
Member
 
Posts: 15
Joined: Tue Jun 09, 2015 3:30 pm
Location: Somewhere, Earth
Has thanked: 2 times
Been thanked: 1 time

Re: Switch rebooting periodically......

Tue Dec 26, 2017 2:48 am

Cheap is a relative term.

The main reason is lack of a "yup, this is definitely a hardware issue, lets RMA."

Until I have time to test the replaced units they sit with a label/description, ie. reboots randomly no explanation. Since we are busy I don't want to waste the time doing all the RMA, brokerage, shipping to the US only to find out the problem was not hardware.

I will have one of our techs check the pulled units for the above possible issues.
-------------------------------

To update the situation of the rebooting switch we did a couple of things after the last random reboot, first we shutoff all unnecessary 'features' and the power to one port (AF24).
The following features were disabled:
STP
Storm Control - Loop Protection
Storm Control - Pause Frame

The features we disabled SHOULD have had zero effect anyways due to our network topology and config.

Since the changes we have not had a random reboot, so ~45 hrs of uptime. I am going to give it a few more days, then try powering up the AF24 again.

micnatbench
Member
 
Posts: 1
Joined: Fri Sep 22, 2017 11:35 am
Has thanked: 0 time
Been thanked: 0 time

Re: Switch rebooting periodically......

Tue Feb 13, 2018 12:39 pm

Hello all,
We have a WS-26-500-DC that randomly reboots, and has done so the last few days every day at some point. We have made sure that the firmware [1.4.9] and all applicable settings, and environments are conducive for this hardware, and yet the issue continues to occur. We are at a point in which we do not know what else needs to be done, or if this needs to be RMA, etc...

Any, and all help is appreciated.

WS-26-500-DC
MAC: ec:13:b2:06:08:a2
Firmware: 1.4.9
Board Rev: B
Power Supply Firmware Version 58
Power Supply Board Rev: A

User avatar
sirhc
Employee
Employee
 
Posts: 7634
Joined: Tue Apr 08, 2014 3:48 pm
Location: Lancaster, PA
Has thanked: 1680 times
Been thanked: 1361 times

Re: Switch rebooting periodically......

Tue Feb 13, 2018 1:34 pm

micnatbench wrote:Hello all,
We have a WS-26-500-DC that randomly reboots, and has done so the last few days every day at some point. We have made sure that the firmware [1.4.9] and all applicable settings, and environments are conducive for this hardware, and yet the issue continues to occur. We are at a point in which we do not know what else needs to be done, or if this needs to be RMA, etc...

Any, and all help is appreciated.

WS-26-500-DC
MAC: ec:13:b2:06:08:a2
Firmware: 1.4.9
Board Rev: B
Power Supply Firmware Version 58
Power Supply Board Rev: A


I have no way of telling you, sorry. Could be us, could be something else?

Personally in these situations I would swap out with spare unit and see if issue remains, chances are if the issue remains I would need to look elsewhere.
Support is handled on the Forums not in Emails and PMs.
Before you ask a question use the Search function to see it has been answered before.
To do an Advanced Search click the magnifying glass in the Search Box.
To upload pictures click the Upload attachment link below the BLUE SUBMIT BUTTON.

bluhakobe
Member
 
Posts: 1
Joined: Wed Jul 12, 2017 3:38 am
Location: Sweden
Has thanked: 0 time
Been thanked: 0 time

Re: Switch rebooting periodically......

Mon Jun 25, 2018 4:46 am

sirhc wrote:I will post up a MAC range tomorrow that "could" be affected by this defective CAP issue but nothing made in the at least the past 6 months no longer is at risk.

Hi,

We are using the WS-6-MINI on lots of sites and one of our switches started to act up (Probably directly at install date). Reboots in intervals all the time.
The workaround by setting as many ports to 100M worked in this case. So far this is the only switch with this problem yet, but it also is the only one with more than 3 active ports.

But since we have lots of these switches in stock for planned rollouts I am very interested in this MAC range so we can check our stock if we can expect more problem.

Can you please provide me with a list from the "bad batches" ?

Kingpin3
Member
 
Posts: 8
Joined: Sun Jun 05, 2016 1:37 pm
Has thanked: 1 time
Been thanked: 4 times

Re: Switch rebooting periodically......

Fri Jul 06, 2018 10:23 am

Hey Chris,

Could the defective CAP cause less frequent reboots? We have a site with two WS switches powering 6 antennae, lets call them WS1, and WS2.

Originally we had a PoE brick power WS1 which powered WS2 via port2, and WS2 powered the incoming antenna (terrible design decisions were made).

We kept losing contact with the site, switches were rebooting. So we replaced the cable for WS1. Died again.
So we ran a new cable for WS2 back to our power souce and a second PoE brick.

Now at least we're only suffering 5-minute outages, but WS2 is still rebooting.

ec:13:b2:91:a5:72

Anything you can recommend? I've a brand new switch I'm programming a new switch to replace this so I'll have it running in a lab environment in a few hours.

Code: Select all
Jul 6 14:27:26 Port: link state changed to 'down' on port 1
Jul 6 14:27:38 Port: link state changed to 'up' (1G) on port 1
Jul 6 14:27:39 Port: link state changed to 'down' on port 1
Jul 6 14:27:52 Port: link state changed to 'up' (1G) on port 1
Jul 6 14:27:53 Port: link state changed to 'down' on port 1
Jul 6 14:28:05 Port: link state changed to 'up' (1G) on port 1
Jul 6 14:28:06 Port: link state changed to 'down' on port 1
Jul 6 14:28:19 Port: link state changed to 'up' (1G) on port 1
Jul 6 14:28:20 Port: link state changed to 'down' on port 1
Jul 6 14:28:33 Port: link state changed to 'up' (1G) on port 1
Jul 6 14:28:33 Port: link state changed to 'down' on port 1
Jul 6 14:28:46 Port: link state changed to 'up' (1G) on port 1
Jul 6 14:28:48 Port: link state changed to 'down' on port 1
Jul 6 14:29:00 Port: link state changed to 'up' (1G) on port 1
Jul 6 14:29:01 Port: link state changed to 'down' on port 1
Jul 6 14:29:14 Port: link state changed to 'up' (1G) on port 1
Jul 6 14:29:15 Port: link state changed to 'down' on port 1
Jul 6 14:29:27 Port: link state changed to 'up' (1G) on port 1
Jul 6 14:29:28 Port: link state changed to 'down' on port 1
Jul 6 14:29:41 Port: link state changed to 'up' (1G) on port 1
Jul 6 14:29:42 Port: link state changed to 'down' on port 1
Jul 6 14:29:55 Port: link state changed to 'up' (1G) on port 1
Jul 6 14:29:55 Port: link state changed to 'down' on port 1
Jul 6 14:30:08 Port: link state changed to 'up' (1G) on port 1
Jul 6 14:30:09 Port: link state changed to 'down' on port 1
Jul 6 14:30:22 Port: link state changed to 'up' (1G) on port 1
Jul 6 14:30:23 Port: link state changed to 'down' on port 1
Jul 6 14:30:36 Port: link state changed to 'up' (1G) on port 1
Jul 6 14:30:37 Port: link state changed to 'down' on port 1
Jul 6 14:30:49 Port: link state changed to 'up' (1G) on port 1
Jul 6 14:30:51 Port: link state changed to 'down' on port 1
Jul 6 14:31:18 Port: link state changed to 'up' (1G) on port 1
Jul 6 14:31:19 Port: link state changed to 'down' on port 1
Jul 6 14:31:32 Port: link state changed to 'up' (1G) on port 1
Jul 6 14:31:32 Port: link state changed to 'down' on port 1
Jul 6 14:31:45 Port: link state changed to 'up' (1G) on port 1
Jul 6 14:31:46 Port: link state changed to 'down' on port 1
Jul 6 14:31:59 Port: link state changed to 'up' (1G) on port 1
Jul 6 14:32:11 Port: link state changed to 'down' on port 1
Jul 6 14:32:13 Port: link state changed to 'up' (1G) on port 1
Jul 6 15:00:20 Port: link state changed to 'down' on port 1
Jul 6 15:00:33 Port: link state changed to 'up' (1G) on port 1
Jul 6 15:00:34 Port: link state changed to 'down' on port 1
Jul 6 15:00:46 Port: link state changed to 'up' (1G) on port 1
Jul 6 15:00:47 Port: link state changed to 'down' on port 1
Jul 6 15:01:00 Port: link state changed to 'up' (1G) on port 1
Jul 6 15:01:01 Port: link state changed to 'down' on port 1
Jul 6 15:01:13 Port: link state changed to 'up' (1G) on port 1
Jul 6 15:01:15 Port: link state changed to 'down' on port 1
Jul 6 15:01:27 Port: link state changed to 'up' (1G) on port 1
Jul 6 15:01:28 Port: link state changed to 'down' on port 1
Jul 6 15:01:41 Port: link state changed to 'up' (1G) on port 1
Jul 6 15:01:42 Port: link state changed to 'down' on port 1
Jul 6 15:01:54 Port: link state changed to 'up' (1G) on port 1
Jul 6 15:01:56 Port: link state changed to 'down' on port 1
Jul 6 15:02:08 Port: link state changed to 'up' (1G) on port 1
Jul 6 15:02:09 Port: link state changed to 'down' on port 1
Jul 6 15:02:22 Port: link state changed to 'up' (1G) on port 1
Jul 6 15:02:23 Port: link state changed to 'down' on port 1
Jul 6 15:02:36 Port: link state changed to 'up' (1G) on port 1
Jul 6 15:02:36 Port: link state changed to 'down' on port 1
Jul 6 15:02:49 Port: link state changed to 'up' (1G) on port 1
Jul 6 15:02:50 Port: link state changed to 'down' on port 1
Jul 6 15:03:03 Port: link state changed to 'up' (1G) on port 1
Jul 6 15:03:03 Port: link state changed to 'down' on port 1
Jul 6 15:03:16 Port: link state changed to 'up' (1G) on port 1
Jul 6 15:03:18 Port: link state changed to 'down' on port 1
Jul 6 15:03:31 Port: link state changed to 'up' (1G) on port 1
Jul 6 15:03:32 Port: link state changed to 'down' on port 1
Jul 6 15:03:44 Port: link state changed to 'up' (1G) on port 1
Jul 6 15:03:45 Port: link state changed to 'down' on port 1
Jul 6 15:03:58 Port: link state changed to 'up' (1G) on port 1
Jul 6 15:03:58 Port: link state changed to 'down' on port 1
Jul 6 15:04:11 Port: link state changed to 'up' (1G) on port 1
Jul 6 15:04:13 Port: link state changed to 'down' on port 1
Jul 6 15:04:25 Port: link state changed to 'up' (1G) on port 1
Jul 6 15:04:26 Port: link state changed to 'down' on port 1
Jul 6 15:04:39 Port: link state changed to 'up' (1G) on port 1
Jul 6 15:04:40 Port: link state changed to 'down' on port 1
Jul 6 15:04:53 Port: link state changed to 'up' (1G) on port 1
Jul 6 15:05:04 Port: link state changed to 'down' on port 1
Jul 6 15:05:07 Port: link state changed to 'up' (1G) on port 1

User avatar
sirhc
Employee
Employee
 
Posts: 7634
Joined: Tue Apr 08, 2014 3:48 pm
Location: Lancaster, PA
Has thanked: 1680 times
Been thanked: 1361 times

Re: Switch rebooting periodically......

Fri Jul 06, 2018 1:55 pm

Possibly? I can not tell you the cause unless we test it.

I am guessing these are WS-6-MINI units as you never specify?

I am also guessing that you are daisy chaining these units (WS-6-MINI) meaning POE brick powering WS1 which powers WS2?

What model is the POE brick?

How long of cables from POE brick to WS1 then how much cable to WS2?

Are you powering any radios with WS1 and if so how many and what are they?

How many radios are you powering with WS2 and what are they?

You could also simply have a power issue here as well?
Support is handled on the Forums not in Emails and PMs.
Before you ask a question use the Search function to see it has been answered before.
To do an Advanced Search click the magnifying glass in the Search Box.
To upload pictures click the Upload attachment link below the BLUE SUBMIT BUTTON.

Kingpin3
Member
 
Posts: 8
Joined: Sun Jun 05, 2016 1:37 pm
Has thanked: 1 time
Been thanked: 4 times

Re: Switch rebooting periodically......

Fri Jul 06, 2018 4:19 pm

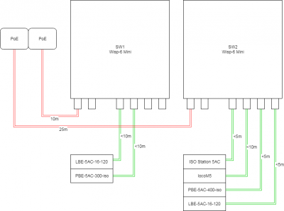
Hey Chris,

This was the original setup, where we first noticed there were problems. Cable lengths are conservative estimates - I think we're under 10m supply to SW1, and under 15m on the supply for SW2. PoE is this Ubiquiti 54v.

All antennae are Ubiquiti models, 24v.

First Failure.png
Last edited by Kingpin3 on Fri Jul 06, 2018 4:29 pm, edited 1 time in total.

Kingpin3
Member
 
Posts: 8
Joined: Sun Jun 05, 2016 1:37 pm
Has thanked: 1 time
Been thanked: 4 times

Re: Switch rebooting periodically......

Fri Jul 06, 2018 4:22 pm

When issues continued we switched to this setup with two PoE bricks.

All equipment is behind a UPS (replaced that before we moved to the second setup). I doubt it's mains-power related, just because it hasn't affected the first switch, nor has the first switch complained about power being out of range - not sure about SW2 because the log gets cleared every time it reboots.

Cheers,
Liam.


Second Failure (1).png

User avatar
sirhc
Employee
Employee
 
Posts: 7634
Joined: Tue Apr 08, 2014 3:48 pm
Location: Lancaster, PA
Has thanked: 1680 times
Been thanked: 1361 times

Re: Switch rebooting periodically......

Fri Jul 06, 2018 8:50 pm

I am thinking SW2 has bad CAPs?

If you had one you purchase recently I would swap it out and see if problem goes away then RMA it. If this is the issue (CAPs) then the CAP replacements are warranted for the life of the switch.
Support is handled on the Forums not in Emails and PMs.
Before you ask a question use the Search function to see it has been answered before.
To do an Advanced Search click the magnifying glass in the Search Box.
To upload pictures click the Upload attachment link below the BLUE SUBMIT BUTTON.

PreviousNext
Return to Hardware and software issues

Who is online

Users browsing this forum: No registered users and 103 guests